vartabi

PazarTimi Barkod Satış Sistemi & Market Programı & Fiş Yazıcı & Barkod Yazıcı & Kablolu Barkod Okuyucu

8.299,00 TL
Renk :
Listeme Ekle
Tahmini Kargoya Teslim : 3 iş günü içerisinde
14 Gün Ücretsiz İade
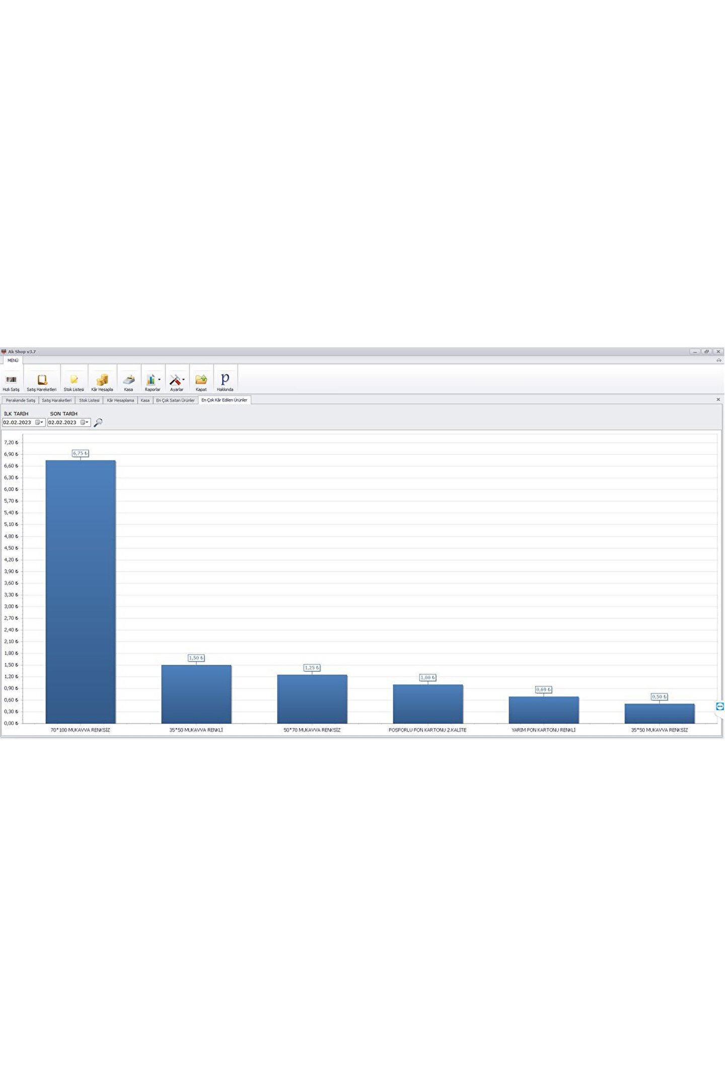
Barkodlu Satış Programı (1 Bilgisayara Özel Süresi Lisans) Ak Shop v3.7 Perakende Satış Programı , Barkodlu hızlı ve seri satış yapmak isteyen işletmeler için geliştirilmiştir.; Kullanışlı arayüzü ile zorluk yaşamadan kullanabileceğiniz, işyerinizi kolayca barkodlu satış uygulamasını geçirmenizde yardımcı olacak bir yazılımdır.; İşyerinizi yakınlarınıza emanet ettiğiniz zamanlarda yaşanabilecek eksik fiyatlardan ürün satışlarının önüne kolayca geçebilirsiniz.; Dokunmatik bilgisayarlar ile kullanılabilir.; Hızlı satış düğmeleri ile barkodsuz ürünleride kolayca bu sistemde kullanabileceksiniz.; Program Temel Özellikleri Barkodu olmayan ürünleri hızlı satış butonları ile kolayca satabilirsiniz.; ; Hızlı Satış butonları için ayrı ayrı grup sekmeleri oluştura bilirsiniz.; ; Hızlı Satış butonlarına ürün resimlerini ekleye bilirsiniz.; ; Müşteriler ödemelerinin bir kısmını Nakit bir kısmınıda Kredi Kartı ile yapabilir.; ; Ürün stok miktarlarını, ürün kartlarından kolayca değiştirebilirsiniz.; ; Ürün maliyeti hesaplatabilirsiniz.; ; Minimum Stok Miktarı uyarısı.; ; En Çok Satılan Ürünler ve En Çok Kâr Edilen Ürünleri grafik ile raporlama.; ; Filtreleme özelliği ile size aradığınız en uygun sonucu en kısa sürede getirecektir.; ; Satış sonunda müşterilerinize bilgi fişi verebilirsiniz.; ; Alınan para ve paraüstü iade özelliği ile eksik ya da fazla para vermenizi önler.; ; Yapılan satışları kasa bölümünden takip edebilirsiniz.; ; Satış miktarları raporu ile istediğiniz tarih aralıklarında hangi ürünlerin fazla sattığını görebilirsiniz.; ; Ciro raporu ile Cironuzu ve kazancınızı görebilirsiniz.; ; Satış işlemi sonrasında satılan ürünler otomatik olarak stokdan düşer.; ; Sepet özelliği ile aynı anda 4 faklı kişiye satış yapabilirsiniz.; ; Barkodlu Terazileri destekler.; ; Ürün satışı haricinde Gelir-Gider ekleyebilirsiniz.; ; Ürünlere 1 Fiyat tanımlayabilirsiniz.; ; Kullanıcı yetkilendirme.; ; -Kablolu Barkod Okuyucu -Fiş Yazıcı -Barkod Yazıcı Not: Kurulum Uzaktan bağlantı ile yapılmaktadır.; Sipariş verdikten sonra soru sor kısmından bizimle iletişime geçiniz.
Ürün Kodu : 11908-AkShop8
Kargo-Png
Satıcı Pazar Timi
10
Soru&Cevap(24)
Ürün Açıklaması
  • 14 gün içinde ücretsiz iade.
  • Bu ürün Pazar Timi mağazası tarafından gönderilecektir
  • Stüdyo çekimlerinde renkler ışık farklılığından dolayı değişiklik gösterebilir.
İlginizi Çekebilecek Ürünler
Ürün Yorumları & Değerlendirme (0)
Çok Güzel (0)
Güzel (0)
Fena Değil (0)
İdare Eder (0)
Kötü (0)
Ortalama Puan
0
Yorum

Bu ürüne henüz yorum yazılmadı. İlk yorumu yazmak ister misin?

Yorum Yaz